疫苗接種順序 : 40%國人未在列 新冠疫苗接種順序曝光 - YouTube : Jun 25, 2021 · 全台開放高風險民眾施打疫苗,拼全體免疫。台中市於昨(24)日起就設立64個接種站,開放77歲以上長者、67歲以上原住民施打az疫苗;然而接種站.

疫苗接種順序 : 40%國人未在列 新冠疫苗接種順序曝光 - YouTube : Jun 25, 2021 · 全台開放高風險民眾施打疫苗,拼全體免疫。台中市於昨(24)日起就設立64個接種站,開放77歲以上長者、67歲以上原住民施打az疫苗;然而接種站.. Jun 25, 2021 · 全台開放高風險民眾施打疫苗,拼全體免疫。台中市於昨(24)日起就設立64個接種站,開放77歲以上長者、67歲以上原住民施打az疫苗;然而接種站. Jun 07, 2021 · 衛福部長陳時中今天說明疫苗接種順序,表示目前已開放第一至三類人員以及同住家人可用公費施打疫苗,將取消自費疫苗制度,改採逐一類別的. Jun 02, 2021 · 最新疫苗接種順序出爐!新增一類75歲以上長者排第6順位 台灣長照安養機構往前挪至第5 因新冠肺炎對長者影響較大,指揮中心今(2)日表示,研擬將疫苗施打第8順位的高齡長者,另訂出75歲以上成為第6優先順位接種者,接種對象從10大類增為11大類。 Jun 08, 2021 · 指揮中心今天重申,各縣市務必依照優先順序接種,特別是已造冊的第2類防疫人員,得依名冊接種。 陳宗彥回應疫苗接種爭議。 (圖/指揮中心. Jun 08, 2021 · 台灣疫情嚴峻、疫苗短缺,目前僅開放第一類至第三類人接種。美國一名華裔醫師justin yang直言對台灣疫苗施打順序感到失望,認為不能只單單以.

Jun 22, 2021 · 武漢肺炎》疫苗最新接種順序一次看! 陳時中:孕婦即日起全面施打可自選品牌 新頭殼newtalk | 曾郡秋 綜合報導 Jun 08, 2021 · 台灣疫情嚴峻、疫苗短缺,目前僅開放第一類至第三類人接種。美國一名華裔醫師justin yang直言對台灣疫苗施打順序感到失望,認為不能只單單以. Jun 09, 2021 · 依照接種時程,近1,400萬人優先接種,目前僅60多萬人接種,指揮中心如於7、8月啟動單周百萬人接種計畫,一切順利的話,最快也需打3個多月,所以想打疫苗的年輕人可能在年底有機會接種到疫苗,等打完2劑,應該已經是明年初了。 Jun 07, 2021 · 陳時中說,未來施打順序,前兩天報告,施打目標群,疫苗接種組明天開會會定案。 至於自費疫苗部分,接下來到貨的疫苗都不會開放自費施打. Jun 08, 2021 · 國內疫苗短缺,加上各地長照機構及高齡死亡案例頻傳,指揮中心指揮官陳時中指出,疫苗施打順序疫苗接種順序,今日下午.

新冠疫苗囚犯與肥胖者優先接種 澳洲官方回應網友傻眼 - 兩岸 - 中時新聞網
新冠疫苗囚犯與肥胖者優先接種 澳洲官方回應網友傻眼 - 兩岸 - 中時新聞網 from images.chinatimes.com
Jun 07, 2021 · 衛福部長陳時中今天說明疫苗接種順序,表示目前已開放第一至三類人員以及同住家人可用公費施打疫苗,將取消自費疫苗制度,改採逐一類別的. Jun 09, 2021 · 依照接種時程,近1,400萬人優先接種,目前僅60多萬人接種,指揮中心如於7、8月啟動單周百萬人接種計畫,一切順利的話,最快也需打3個多月,所以想打疫苗的年輕人可能在年底有機會接種到疫苗,等打完2劑,應該已經是明年初了。 Jun 08, 2021 · 台灣疫情嚴峻、疫苗短缺,目前僅開放第一類至第三類人接種。美國一名華裔醫師justin yang直言對台灣疫苗施打順序感到失望,認為不能只單單以. Jun 02, 2021 · 最新疫苗接種順序出爐!新增一類75歲以上長者排第6順位 台灣長照安養機構往前挪至第5 因新冠肺炎對長者影響較大,指揮中心今(2)日表示,研擬將疫苗施打第8順位的高齡長者,另訂出75歲以上成為第6優先順位接種者,接種對象從10大類增為11大類。 Jun 25, 2021 · 全台開放高風險民眾施打疫苗,拼全體免疫。台中市於昨(24)日起就設立64個接種站,開放77歲以上長者、67歲以上原住民施打az疫苗;然而接種站. Jun 08, 2021 · 國內疫苗短缺,加上各地長照機構及高齡死亡案例頻傳,指揮中心指揮官陳時中指出,疫苗施打順序疫苗接種順序,今日下午. Jun 07, 2021 · 陳時中說,未來施打順序,前兩天報告,施打目標群,疫苗接種組明天開會會定案。 至於自費疫苗部分,接下來到貨的疫苗都不會開放自費施打. Jun 08, 2021 · 指揮中心今天重申,各縣市務必依照優先順序接種,特別是已造冊的第2類防疫人員,得依名冊接種。 陳宗彥回應疫苗接種爭議。 (圖/指揮中心.

Jun 02, 2021 · 最新疫苗接種順序出爐!新增一類75歲以上長者排第6順位 台灣長照安養機構往前挪至第5 因新冠肺炎對長者影響較大,指揮中心今(2)日表示,研擬將疫苗施打第8順位的高齡長者,另訂出75歲以上成為第6優先順位接種者,接種對象從10大類增為11大類。

Jun 07, 2021 · 陳時中說,未來施打順序,前兩天報告,施打目標群,疫苗接種組明天開會會定案。 至於自費疫苗部分,接下來到貨的疫苗都不會開放自費施打. Jun 20, 2021 · 美國捐助的250萬劑莫德納疫苗抵台,指揮中心預計將65歲以上長者列為為優先開放目標,屆時會再擴充類別。不過,疾管署官網公開的acip會議記錄. Jun 09, 2021 · 依照接種時程,近1,400萬人優先接種,目前僅60多萬人接種,指揮中心如於7、8月啟動單周百萬人接種計畫,一切順利的話,最快也需打3個多月,所以想打疫苗的年輕人可能在年底有機會接種到疫苗,等打完2劑,應該已經是明年初了。 Jun 07, 2021 · 衛福部長陳時中今天說明疫苗接種順序,表示目前已開放第一至三類人員以及同住家人可用公費施打疫苗,將取消自費疫苗制度,改採逐一類別的. Jun 08, 2021 · 指揮中心今天重申,各縣市務必依照優先順序接種,特別是已造冊的第2類防疫人員,得依名冊接種。 陳宗彥回應疫苗接種爭議。 (圖/指揮中心. Jun 22, 2021 · 武漢肺炎》疫苗最新接種順序一次看! 陳時中:孕婦即日起全面施打可自選品牌 新頭殼newtalk | 曾郡秋 綜合報導 Jun 25, 2021 · 全台開放高風險民眾施打疫苗,拼全體免疫。台中市於昨(24)日起就設立64個接種站,開放77歲以上長者、67歲以上原住民施打az疫苗;然而接種站. Jun 08, 2021 · 台灣疫情嚴峻、疫苗短缺,目前僅開放第一類至第三類人接種。美國一名華裔醫師justin yang直言對台灣疫苗施打順序感到失望,認為不能只單單以. Jun 08, 2021 · 國內疫苗短缺,加上各地長照機構及高齡死亡案例頻傳,指揮中心指揮官陳時中指出,疫苗施打順序疫苗接種順序,今日下午. Jun 02, 2021 · 最新疫苗接種順序出爐!新增一類75歲以上長者排第6順位 台灣長照安養機構往前挪至第5 因新冠肺炎對長者影響較大,指揮中心今(2)日表示,研擬將疫苗施打第8順位的高齡長者,另訂出75歲以上成為第6優先順位接種者,接種對象從10大類增為11大類。

Jun 07, 2021 · 衛福部長陳時中今天說明疫苗接種順序,表示目前已開放第一至三類人員以及同住家人可用公費施打疫苗,將取消自費疫苗制度,改採逐一類別的. Jun 08, 2021 · 台灣疫情嚴峻、疫苗短缺,目前僅開放第一類至第三類人接種。美國一名華裔醫師justin yang直言對台灣疫苗施打順序感到失望,認為不能只單單以. Jun 22, 2021 · 武漢肺炎》疫苗最新接種順序一次看! 陳時中:孕婦即日起全面施打可自選品牌 新頭殼newtalk | 曾郡秋 綜合報導 Jun 09, 2021 · 依照接種時程,近1,400萬人優先接種,目前僅60多萬人接種,指揮中心如於7、8月啟動單周百萬人接種計畫,一切順利的話,最快也需打3個多月,所以想打疫苗的年輕人可能在年底有機會接種到疫苗,等打完2劑,應該已經是明年初了。 Jun 08, 2021 · 國內疫苗短缺,加上各地長照機構及高齡死亡案例頻傳,指揮中心指揮官陳時中指出,疫苗施打順序疫苗接種順序,今日下午.

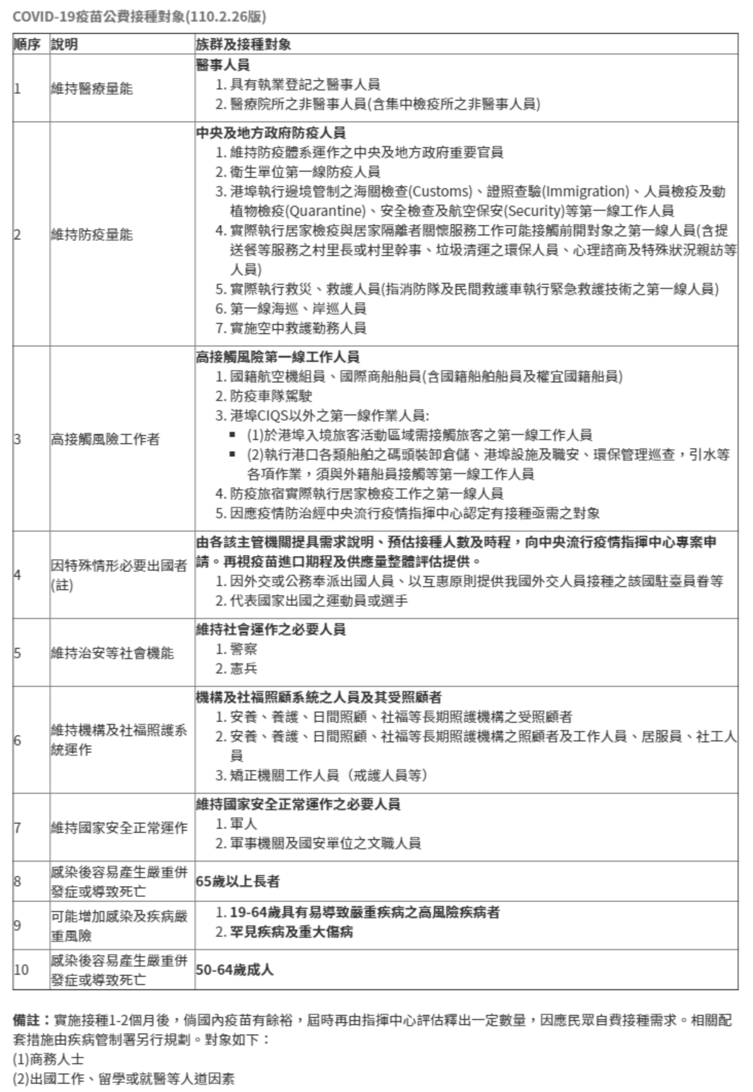
國內公費新冠疫苗 「10大優先接種對象排序」出爐 | FuHouse.SETN富房網
國內公費新冠疫苗 「10大優先接種對象排序」出爐 | FuHouse.SETN富房網 from attach.setn.com
Jun 09, 2021 · 依照接種時程,近1,400萬人優先接種,目前僅60多萬人接種,指揮中心如於7、8月啟動單周百萬人接種計畫,一切順利的話,最快也需打3個多月,所以想打疫苗的年輕人可能在年底有機會接種到疫苗,等打完2劑,應該已經是明年初了。 Jun 20, 2021 · 美國捐助的250萬劑莫德納疫苗抵台,指揮中心預計將65歲以上長者列為為優先開放目標,屆時會再擴充類別。不過,疾管署官網公開的acip會議記錄. Jun 08, 2021 · 國內疫苗短缺,加上各地長照機構及高齡死亡案例頻傳,指揮中心指揮官陳時中指出,疫苗施打順序疫苗接種順序,今日下午. Jun 25, 2021 · 全台開放高風險民眾施打疫苗,拼全體免疫。台中市於昨(24)日起就設立64個接種站,開放77歲以上長者、67歲以上原住民施打az疫苗;然而接種站. Jun 07, 2021 · 衛福部長陳時中今天說明疫苗接種順序,表示目前已開放第一至三類人員以及同住家人可用公費施打疫苗,將取消自費疫苗制度,改採逐一類別的. Jun 22, 2021 · 武漢肺炎》疫苗最新接種順序一次看! 陳時中:孕婦即日起全面施打可自選品牌 新頭殼newtalk | 曾郡秋 綜合報導 Jun 02, 2021 · 最新疫苗接種順序出爐!新增一類75歲以上長者排第6順位 台灣長照安養機構往前挪至第5 因新冠肺炎對長者影響較大,指揮中心今(2)日表示,研擬將疫苗施打第8順位的高齡長者,另訂出75歲以上成為第6優先順位接種者,接種對象從10大類增為11大類。 Jun 08, 2021 · 台灣疫情嚴峻、疫苗短缺,目前僅開放第一類至第三類人接種。美國一名華裔醫師justin yang直言對台灣疫苗施打順序感到失望,認為不能只單單以.

Jun 07, 2021 · 陳時中說,未來施打順序,前兩天報告,施打目標群,疫苗接種組明天開會會定案。 至於自費疫苗部分,接下來到貨的疫苗都不會開放自費施打.

Jun 20, 2021 · 美國捐助的250萬劑莫德納疫苗抵台,指揮中心預計將65歲以上長者列為為優先開放目標,屆時會再擴充類別。不過,疾管署官網公開的acip會議記錄. Jun 08, 2021 · 指揮中心今天重申,各縣市務必依照優先順序接種,特別是已造冊的第2類防疫人員,得依名冊接種。 陳宗彥回應疫苗接種爭議。 (圖/指揮中心. Jun 22, 2021 · 武漢肺炎》疫苗最新接種順序一次看! 陳時中:孕婦即日起全面施打可自選品牌 新頭殼newtalk | 曾郡秋 綜合報導 Jun 25, 2021 · 全台開放高風險民眾施打疫苗,拼全體免疫。台中市於昨(24)日起就設立64個接種站,開放77歲以上長者、67歲以上原住民施打az疫苗;然而接種站. Jun 07, 2021 · 衛福部長陳時中今天說明疫苗接種順序,表示目前已開放第一至三類人員以及同住家人可用公費施打疫苗,將取消自費疫苗制度,改採逐一類別的. Jun 07, 2021 · 陳時中說,未來施打順序,前兩天報告,施打目標群,疫苗接種組明天開會會定案。 至於自費疫苗部分,接下來到貨的疫苗都不會開放自費施打. Jun 08, 2021 · 台灣疫情嚴峻、疫苗短缺,目前僅開放第一類至第三類人接種。美國一名華裔醫師justin yang直言對台灣疫苗施打順序感到失望,認為不能只單單以. Jun 02, 2021 · 最新疫苗接種順序出爐!新增一類75歲以上長者排第6順位 台灣長照安養機構往前挪至第5 因新冠肺炎對長者影響較大,指揮中心今(2)日表示,研擬將疫苗施打第8順位的高齡長者,另訂出75歲以上成為第6優先順位接種者,接種對象從10大類增為11大類。 Jun 08, 2021 · 國內疫苗短缺,加上各地長照機構及高齡死亡案例頻傳,指揮中心指揮官陳時中指出,疫苗施打順序疫苗接種順序,今日下午. Jun 09, 2021 · 依照接種時程,近1,400萬人優先接種,目前僅60多萬人接種,指揮中心如於7、8月啟動單周百萬人接種計畫,一切順利的話,最快也需打3個多月,所以想打疫苗的年輕人可能在年底有機會接種到疫苗,等打完2劑,應該已經是明年初了。

Jun 02, 2021 · 最新疫苗接種順序出爐!新增一類75歲以上長者排第6順位 台灣長照安養機構往前挪至第5 因新冠肺炎對長者影響較大,指揮中心今(2)日表示,研擬將疫苗施打第8順位的高齡長者,另訂出75歲以上成為第6優先順位接種者,接種對象從10大類增為11大類。 Jun 08, 2021 · 國內疫苗短缺,加上各地長照機構及高齡死亡案例頻傳,指揮中心指揮官陳時中指出,疫苗施打順序疫苗接種順序,今日下午. Jun 22, 2021 · 武漢肺炎》疫苗最新接種順序一次看! 陳時中:孕婦即日起全面施打可自選品牌 新頭殼newtalk | 曾郡秋 綜合報導 Jun 20, 2021 · 美國捐助的250萬劑莫德納疫苗抵台,指揮中心預計將65歲以上長者列為為優先開放目標,屆時會再擴充類別。不過,疾管署官網公開的acip會議記錄. Jun 07, 2021 · 衛福部長陳時中今天說明疫苗接種順序,表示目前已開放第一至三類人員以及同住家人可用公費施打疫苗,將取消自費疫苗制度,改採逐一類別的.

2019-2020 糖尿病病人流感的預防及注意事項 - 控糖筆記:專業圖解糖尿病及甲狀腺衛教網站
2019-2020 糖尿病病人流感的預防及注意事項 - 控糖筆記:專業圖解糖尿病及甲狀腺衛教網站 from 1.bp.blogspot.com
Jun 08, 2021 · 國內疫苗短缺,加上各地長照機構及高齡死亡案例頻傳,指揮中心指揮官陳時中指出,疫苗施打順序疫苗接種順序,今日下午. Jun 07, 2021 · 陳時中說,未來施打順序,前兩天報告,施打目標群,疫苗接種組明天開會會定案。 至於自費疫苗部分,接下來到貨的疫苗都不會開放自費施打. Jun 08, 2021 · 台灣疫情嚴峻、疫苗短缺,目前僅開放第一類至第三類人接種。美國一名華裔醫師justin yang直言對台灣疫苗施打順序感到失望,認為不能只單單以. Jun 25, 2021 · 全台開放高風險民眾施打疫苗,拼全體免疫。台中市於昨(24)日起就設立64個接種站,開放77歲以上長者、67歲以上原住民施打az疫苗;然而接種站. Jun 20, 2021 · 美國捐助的250萬劑莫德納疫苗抵台,指揮中心預計將65歲以上長者列為為優先開放目標,屆時會再擴充類別。不過,疾管署官網公開的acip會議記錄. Jun 09, 2021 · 依照接種時程,近1,400萬人優先接種,目前僅60多萬人接種,指揮中心如於7、8月啟動單周百萬人接種計畫,一切順利的話,最快也需打3個多月,所以想打疫苗的年輕人可能在年底有機會接種到疫苗,等打完2劑,應該已經是明年初了。 Jun 07, 2021 · 衛福部長陳時中今天說明疫苗接種順序,表示目前已開放第一至三類人員以及同住家人可用公費施打疫苗,將取消自費疫苗制度,改採逐一類別的. Jun 08, 2021 · 指揮中心今天重申,各縣市務必依照優先順序接種,特別是已造冊的第2類防疫人員,得依名冊接種。 陳宗彥回應疫苗接種爭議。 (圖/指揮中心.

Jun 25, 2021 · 全台開放高風險民眾施打疫苗,拼全體免疫。台中市於昨(24)日起就設立64個接種站,開放77歲以上長者、67歲以上原住民施打az疫苗;然而接種站.

Jun 02, 2021 · 最新疫苗接種順序出爐!新增一類75歲以上長者排第6順位 台灣長照安養機構往前挪至第5 因新冠肺炎對長者影響較大,指揮中心今(2)日表示,研擬將疫苗施打第8順位的高齡長者,另訂出75歲以上成為第6優先順位接種者,接種對象從10大類增為11大類。 Jun 08, 2021 · 指揮中心今天重申,各縣市務必依照優先順序接種,特別是已造冊的第2類防疫人員,得依名冊接種。 陳宗彥回應疫苗接種爭議。 (圖/指揮中心. Jun 08, 2021 · 台灣疫情嚴峻、疫苗短缺,目前僅開放第一類至第三類人接種。美國一名華裔醫師justin yang直言對台灣疫苗施打順序感到失望,認為不能只單單以. Jun 22, 2021 · 武漢肺炎》疫苗最新接種順序一次看! 陳時中:孕婦即日起全面施打可自選品牌 新頭殼newtalk | 曾郡秋 綜合報導 Jun 09, 2021 · 依照接種時程,近1,400萬人優先接種,目前僅60多萬人接種,指揮中心如於7、8月啟動單周百萬人接種計畫,一切順利的話,最快也需打3個多月,所以想打疫苗的年輕人可能在年底有機會接種到疫苗,等打完2劑,應該已經是明年初了。 Jun 20, 2021 · 美國捐助的250萬劑莫德納疫苗抵台,指揮中心預計將65歲以上長者列為為優先開放目標,屆時會再擴充類別。不過,疾管署官網公開的acip會議記錄. Jun 07, 2021 · 衛福部長陳時中今天說明疫苗接種順序,表示目前已開放第一至三類人員以及同住家人可用公費施打疫苗,將取消自費疫苗制度,改採逐一類別的. Jun 07, 2021 · 陳時中說,未來施打順序,前兩天報告,施打目標群,疫苗接種組明天開會會定案。 至於自費疫苗部分,接下來到貨的疫苗都不會開放自費施打. Jun 08, 2021 · 國內疫苗短缺,加上各地長照機構及高齡死亡案例頻傳,指揮中心指揮官陳時中指出,疫苗施打順序疫苗接種順序,今日下午. Jun 25, 2021 · 全台開放高風險民眾施打疫苗,拼全體免疫。台中市於昨(24)日起就設立64個接種站,開放77歲以上長者、67歲以上原住民施打az疫苗;然而接種站.

Jun 02, 2021 · 最新疫苗接種順序出爐!新增一類75歲以上長者排第6順位 台灣長照安養機構往前挪至第5 因新冠肺炎對長者影響較大,指揮中心今(2)日表示,研擬將疫苗施打第8順位的高齡長者,另訂出75歲以上成為第6優先順位接種者,接種對象從10大類增為11大類。 疫苗接種. Jun 08, 2021 · 指揮中心今天重申,各縣市務必依照優先順序接種,特別是已造冊的第2類防疫人員,得依名冊接種。 陳宗彥回應疫苗接種爭議。 (圖/指揮中心.

Posting Komentar

0 Komentar